Menu
Pakuwon Jati
  • CompanyCompany
    • Back
    • Company Profile
    • Our Values
    • History
    • Management
    • Organization Structure
    • Ownership Structure
    • Group Structure
    • Professional Firms
    • Awards
  • PropertiesProperties
    Back
    Jakarta
    • Superblock Kota Kasablanka
    • Superblock Gandaria City
    Surabaya
    • Superblok Tunjungan City
    • Superblok Pakuwon Mall
    • Superblock Pakuwon City Mall
    Greater Jakarta
    • Superblok Pakuwon Mall Bekasi
    Central Java
    • Yogyakarta
    • Solo
    Residential
    • CasaGrande Residence
    • Angelo, Bella & Chianti Tower
    • Gandaria Heights Apartment
    • Condominium Regensi
    • TP Residence
    • One Icon Residence
    • Pakuwon City Township
    • Educity Residence
    • Amor & Bella Tower (PCM)
    • Orchard & Tanglin Tower
    • La Riz Mansion
    • Anderson & Benson Tower
    • La Viz Mansion
    • Grand Pakuwon Township
    • Gandaria Condominium Phase 2Future
    • 4 Condominiums BekasiFuture
    • Clayson, Lancaster & Dawson Tower (PM Phase 5)Future
    Retail
    • Plaza Blok M
    • Kota Kasablanka Mall
    • Gandaria City
    • Tunjungan Plaza Mall
    • Pakuwon Mall
    • Pakuwon Trade Center
    • Pakuwon City Mall
    • Food Junction
    • Royal Plaza
    • Pakuwon Mall Bekasi
    • Pakuwon Mall Solo Baru
    • Pakuwon Mall Jogja
    • Pakuwon Mall NusantaraFuture
    • Pakuwon Mall BatamFuture
    Office
    • Eighty8 Office Tower
    • Prudential Center Kota Kasablanka
    • Pakuwon Tower Jakarta
    • Gandaria 8 Office Tower
    • Pakuwon Tower Surabaya
    • Pakuwon Center Office Tower
    Hospitality
    • Sheraton Grand Jakarta Gandaria City
    • Somerset Berlian Jakarta
    • Sheraton Surabaya Hotel & Towers
    • Ascott Waterplace Surabaya
    • Four Points By Sheraton Surabaya
    • The Westin Surabaya
    • Four Points By Sheraton Surabaya Pakuwon Indah
    • Fairfield by Marriott Bekasi
    • Yogyakarta Marriott Hotel
    • Four Points by Sheraton Bali, Kuta
    • Aloft Surabaya Pakuwon City
    • Four Point by Sheraton Bekasi
  • NewsNews
    • Back
    • Press Release
    • Latest News
  • Investor RelationInvestor Relation
    • Back
    • Stock Information
    • Annual Report
    • Financial Statement
    • Company Update
    • Announcement
    • Investor Relation Contact
    • General Meetings of Shareholders
    • Bonds Information
    • Dividend Information
    • Financial Highlight
  • GCGGCG
    • Back
    • Good Corporate Governance
    • Corporate Secretary
  • ESGESG
    • Back
    • Policy
    • Environment
    • Social
    • CSR
  • en / id

Company

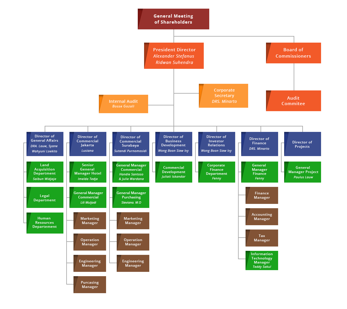
Home / Company / Organization Structure
Organization Structure
  • Company Profile
  • Our Values
  • History
  • Management
    • Board of Commissioners
    • Board of Directors
  • Organization Structure
    • Organization Structure
    • Audit Committee
  • Ownership Structure
  • Group Structure
  • Professional Firms
  • Awards
    • Award 2024
    • Award 2023
    • Award 2022
    • Awards 2021
    • Awards 2020
    • Awards 2019
    • Awards 2018
    • Awards 2017
    • Awards 2016
    • Awards 2015
    • Awards 2014
    • Awards 2013
    • Awards 2012

Organization Structure

5eaffc7cd28b1-02-05-pkwosi
Company
  • Company Profile
  • Our Values
  • History
  • Management
  • Organization Structure
  • Ownership Structure
  • Group Structure
  • Professional Firms
  • Awards
Properties
  • Superblock
  • Residential
  • Mall & Entertainment
  • Office
  • Hospitality
News
  • Press Release
  • Latest News
Investor Relation
  • Stock Information
  • Annual Report
  • Financial Statement
  • Company Update
  • Announcement
  • Investor Relation Contact
  • General Meetings of Shareholders
  • Bonds Information
  • Dividend Information
  • Financial Highlight
CGC
  • Good Corporate Governance
  • Corporate Secretary
Career
  • Job Vacancy
  • Internship

Subscribe Get the latest news form Pakuwon Jati

Facebook Linkedin Instagram Youtube
PJ-MSCI ESG Rating BBB
Copyright © 2023 All rights reserved Pakuwon Jati
Privacy Policy
Facebook Linkedin Instagram Youtube
Top